黑龙江鸡西市1437万元招标30辆新能源公交车

本站2025-10-20
700

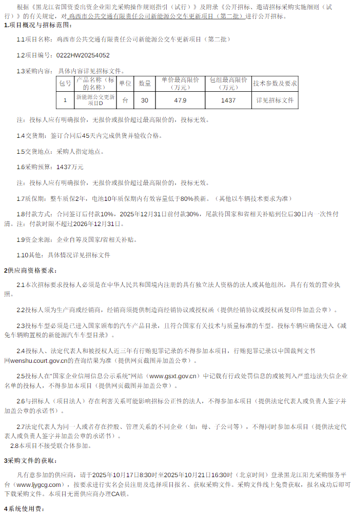
10月16日,鸡西市公共交通有限责任公司新能源公交车更新项目(第二批)招标公告发布。本次招标采购新能源公交车30辆,预算资金为1437万元。

黑龙江1.png黑龙江2.png黑龙江3.png

责任编辑:李秀枝
后发表评论
信息咨询
请输入11位手机号

×
登录
注册
忘记密码